11月25日,上海市住房城乡建设行业科技大会暨长三角建设科技发展论坛成功举办。为积极发挥科技支撑作用,促进住建领域科技成果转化与应用,根据《上海市住房和城乡建设管理委员会关于加快推进本市住房和城乡建设管理领域科技创新的实施意见》和《上海市建设领域重点推广应用新技术目录管理办法》,大会上发布了《上海市建设领域“十四五”重点推广应用新技术目录(第二批)》(以下简称《推广目录(第二批)》),静钻根植桩技术成功入选。
11月25日,上海市住房城乡建设行业科技大会暨长三角建设科技发展论坛成功举办。为积极发挥科技支撑作用,促进住建领域科技成果转化与应用,根据《上海市住房和城乡建设管理委员会关于加快推进本市住房和城乡建设管理领域科技创新的实施意见》和《上海市建设领域重点推广应用新技术目录管理办法》,大会上发布了《上海市建设领域“十四五”重点推广应用新技术目录(第二批)》(以下简称《推广目录(第二批)》),静钻根植桩技术成功入选。

▲大会现场
大会由上海市住房和城乡建设管理委员会总工程师刘千伟主持,中国工程院院士江欢成、缪昌文、朱合华,中国科学院院士徐世烺,住房和城乡建设部、各区政府及相关委办局、长三角三省一市住房和城乡建设管理部门和行业内有关企事业单位、科研院所、高校、协会、学会等行业科技工作者代表出席现场大会。

▲《推广目录(第二批)》发布通知
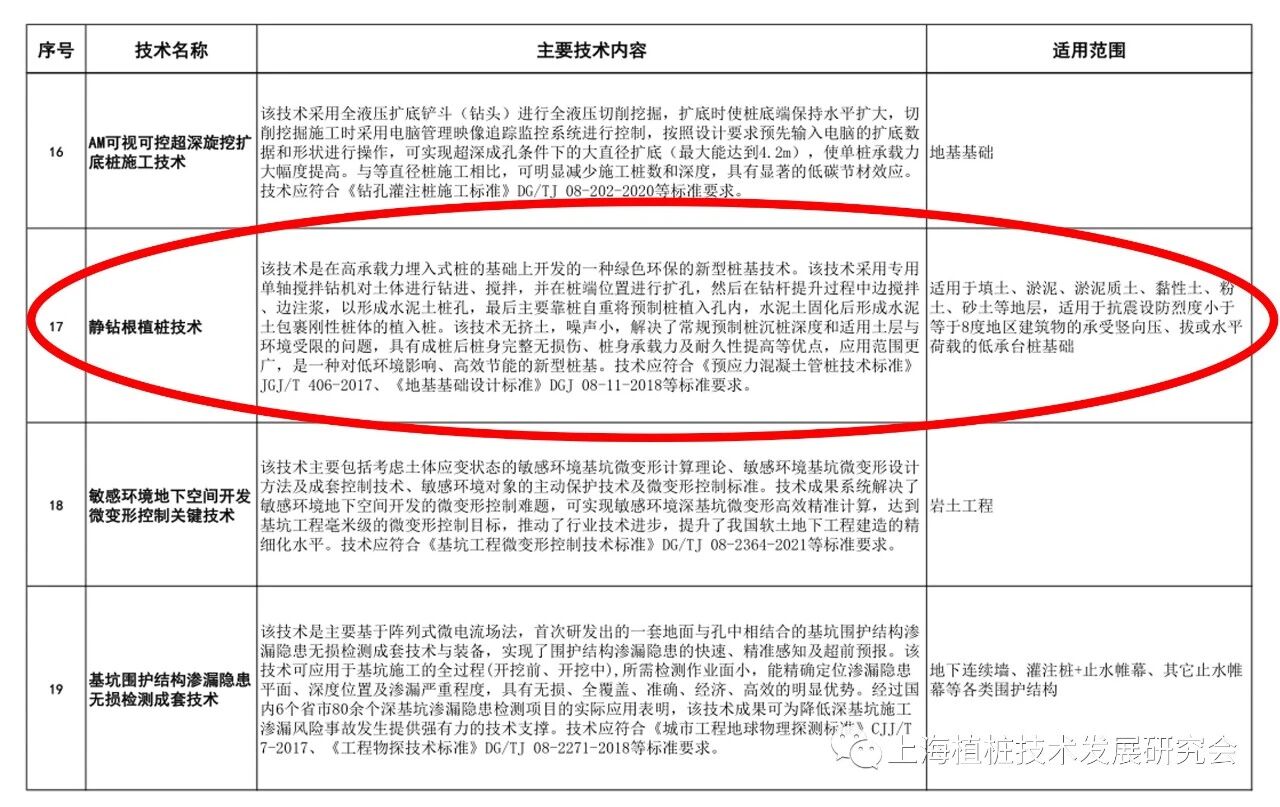
《推广目录(第二批)》主要包含五大技术领域:绿色低碳与生态城市、地下空间综合利用、建筑工业化与智能建造、智慧城市与精细化管理、城市更新与安全韧性,共涉及技术39项。静钻根植桩技术属于地下空间综合利用领域,位列在目录第17项。

▲静钻根植桩技术成功入选《推广目录(第二批)》
上海植桩技术发展研究会成立于2019年,由上海市机械施工集团有限公司、华东建筑设计研究院有限公司、上海工程机械厂有限公司等会员单位联合发起成立。
研究会的主要任务是联合会员单位共同探讨静钻根植桩工法在地基基础方面的研究设计、拓展应用。开发静钻根植桩技术配套设备、施工工艺、施工技术。推动市场研究标准化、安全化、数据库等基础工作的建设。组织有关技术研究、开发、申报科研成果,专利技术等。
▲上海植桩技术发展研究会会员活动
静钻根植桩技术是在高承载力埋入式桩的基础上开发的一种绿色环保的新型桩基技术,该技术采用专用单位搅拌钻机对土体进行钻进、搅拌、并在桩端位置进行扩孔,然后在钻杆提升过程中边搅拌、边注浆、以形成水泥土桩孔,最后主要靠桩自重将预制桩植入孔内,水泥土固化后形成水泥土包裹刚性桩体的植入桩。该技术无挤土、噪声小,解决了常规预制桩沉桩深度和适用土层与环境受限的问题,具有成桩后桩身完整无损伤、桩身承载力及耐久性提高等优点,应用范围广,是一种对低环境影响、高效节能的新型桩基。技术应符合《预应力混凝土管桩技术标准》JGJ/T406-2017、《地基基础设计标准》DGJ08-11-2018等级标准要求。
▲静钻根植桩施工流程
该技术适用于填土、淤泥、淤泥质土、粘性土、粉土、砂土等地层,适用于抗震设防烈度小于等于8度地区建筑物的承受竖向压、拔水平荷载的低承台桩基础。
目前静钻根植桩技术已在上海徐家汇体育中心综合体、上海S26高架桥梁、上海中船基地、上海虹桥机场 T1 航站楼、上海市杨浦区控江中学校综合楼、上海浦东惠南养护院项目、上海大宁国际学校、上海嘉定智慧湾等多个工程项目中取得较好的应用。

▲上海体育馆改造项目(左)
▲上海中船临港船用项目(右)
▲上海市杨浦区控江中学校综合楼(左)
▲上海 S26 公路入城段(G15 公路~嘉闵高架)工程(右)

▲上海虹桥机场 T1 航站楼配套业务用房项目(左)
▲上海浦东惠南养护院项目(右)

▲静钻根植桩桩材(竹节桩)
下一步,长三角住房城乡建设行业将继续全面贯彻落实党的二十大精神,坚持以人民为中心、以创新驱动发展,加强长三角一体化战略合作,静钻根植桩技术也会积极发挥植桩工法行业科技支撑平台和高层次智库作用,助力打造宜居、韧性、智慧城市,为长三角一体化高质量发展贡献力量。